ํฐ์คํ ๋ฆฌ ๋ทฐ
Wasserstein GAN : arXiv 2017 | ๋ ผ๋ฌธ ๋ฆฌ๋ทฐ
ํด๋์๊ทธ 2024. 3. 3. 13:22Martin Arjovsky : https://arxiv.org/abs/1701.07875v3
Wasserstein GAN
We introduce a new algorithm named WGAN, an alternative to traditional GAN training. In this new model, we show that we can improve the stability of learning, get rid of problems like mode collapse, and provide meaningful learning curves useful for debuggi
arxiv.org
1. Introduction
Unsupervised Learning์ ๋ฐ์ดํฐ (x)์ ํ๋ฅ ๋ถํฌ ( P(x))๋ฅผ ํ์ตํ๋ ๊ฒ์ด๋ค. ํ๋ฅ ๋ถํฌ๋ฅผ ํ์ตํ๋ค๋ ๊ฒ์ ํ๋ฅ ๋ฐ๋๋ฅผ ํ์ตํ๋ ๊ฒ์ ์๋ฏธํ๋ค. ( P(x))๋ฅผ parameter (θ)์ ๋ํด ์๋์ ๊ฐ์ด ํํํ ์ ์๋ค.

์ค์ ๋ฐ์ดํฐ ๋ถํฌ์ ํ๋ผ๋ฏธํฐ๋ก ๋ํ๋ด์ง๋ ๋ฐ๋ ์ฌ์ด์ ๊ฑฐ๋ฆฌ๋ฅผ ์ต์ํ ํด์ ์ค์ ๋ฐ์ดํฐ ๋ถํฌ์ ๊ฐ๊น๊ฒ ํ๋ ๊ฒ์ด๋ค. ((KL(P_θ | P_r))์ minimizeํ๋ ๋ฐฉ์์ผ๋ก ํ์ตํ๋ค.)
๊ทธ๋ฌ๊ธฐ ์ํด์ model density ( P_θ)
์ด์ ๋ํ ์ ํ์ ์ธ ํด๊ฒฐ์ฑ ์ noise ๋ฅผ ์ถ๊ฐํ๋ ๊ฒ์ด๋ค. ํ์ง๋ง ๊ธฐ์กด์ ์ฐ๊ตฌ๋ค์์ ์ ์ ์๋ฏ์ด ์ด๋ฏธ์ง GAN์์ noise๋ ์ํ์ ํ๋ฆฌํฐ๋ฅผ ๋ฎ์ถ๊ณ , blurryํ๊ฒ ๋ง๋ ๋ค. maximum likelihood ์ ๊ทผ๋ฒ์๋ noise๊ฐ ํ์์ ์ด์ง๋ง, ์ด๊ฒ์ด ์ ๋ต์ ์๋ ๊ฒ์ด๋ค.
์ต๊ทผ์ ๋์จ ๋ฐฉ๋ฒ์ ํ๋ฅ ๋ฐ๋๋ฅผ ์ง์ ๊ณ์ฐํ์ฌ ๋ถํฌ (P_θ)๋ฅผ ๊ตฌํ๋ ๊ฒ์ด ์๋๋ผ, ํ๋์ fixed๋ ๋ถํฌ๋ฅผ ์ ํด๋๊ณ parameterized function์ ํต๊ณผ์์ผ (P_θ)์ sample๋ค์ ์ง์ ๋ฝ์๋ด๊ฒ ํ์๋ค. ์ด๋ฌํ ๋ฐฉ๋ฒ์ low dimensional manifold์ ๋ง๋ ๋ถํฌ๋ฅผ ๋ฝ์ ์ ์๊ฒ ํ๋ฉฐ, ๋น ๋ฅด๊ฒ sample์ ๋ฝ์ ์ ์๋ ๋ฐ์ ์ด์ ์ ๊ฐ๋๋ค. VAE, GAN๊ณผ ๊ฐ์ด ์ ๋ช ํ ์์ฑ ๋ชจ๋ธ๋ค์ด ์ด๋ฌํ ๋ฐฉ๋ฒ์ ์ฌ์ฉํ๋ค.
๊ทธ ์ค GAN์ objective ์ ํ์ด ๋ฅ๋์ ์ด๋, ์ด์ ๊น์ง์ GAN์ ๊ฒฝ์ฐ ํ์ต์ด ๋ถ์์ ํ๊ณ mode dropping, G/D unbalance์ ๊ฐ์ ์ฌ๋ฌ ๋ฌธ์ ๋ฅผ ๊ฒช๊ณ ์๋ค : ์ค์ GAN์์ ์ฌ์ฉ๋๋ objective๋ฅผ ์ด์ฉํ์ฌ ํ์ต์ ์งํํ ๊ฒฝ์ฐ, ๋๋ฌด ๋นจ๋ฆฌ ํฌํ๋((saturated)) D๋ก ์ธํด G๊ฐ ํน์ mode๋ง์ ์ด์ฉํ๋ ๊ฒฐ๊ณผ๋ฅผ ์ด๋ํ ์๋ ์๋ค. ์ฆ, G๊ฐ ๋น์ทํ ์ ๋ณด๋ง์ ์ด์ฉํ์ฌ ์ํ์ ๋ง๋ค์ด๋ด์ด D๋ฅผ ์์ด๊ณ , ์ด ๊ณผ์ ์์ data distribution์ด globalํ ๋ฐ์ดํฐ ๋ถํฌ ์์ญ์ ํฌํจํ๊ณ ์ ํ๋ ๋ชฉ์ ๊ณผ ๋ฌ๋ฆฌ ์ผ๋ถ๋ง์ ํํํ๊ฒ ๋๋ค.
๊ทธ๋์ ์ ์๋ค์ ์ด๋ฌํ GAN์ ๋ฌธ์ ๋ฅผ ํด๊ฒฐํ๊ธฐ ์ํด, ์ ์๋ค์ (P_θ)์ (P_real)์ distance/divergence๋ฅผ ๊ตฌํ๋ measure์ ์ ๊ทผํ๊ฒ ๋๋ค. ๋ณธ ๋ ผ๋ฌธ์์๋ ๊ฑฐ๋ฆฌ๋ ๋ถ์ฐ์ ์ ์ํ๋ ๋ค์ํ ๋ฐฉ๋ฒ์ ๋ํด ๋ชจ๋ธ ๋ถํฌ์ ์ค์ ๋ถํฌ๊ฐ ์ผ๋ง๋ ๊ฐ๊น์ด์ง๋ฅผ ์ธก์ ํ๋ ๋ค์ํ ๋ฐฉ๋ฒ์ ๊ด์ฌ์ ๊ฐ์ง๋ค.
- training ์ discriminator์ generator๊ฐ์ ๊ท ํ์ ์ฃผ์๊น๊ฒ ์ดํผ๊ณ ์์ง ์์๋ ๋๋ค.
- GAN์์ ์ผ๋ฐ์ ์ผ๋ก ๋ฐ์๋๋ ๋ฌธ์ ์ธ mode dropping์ ํด๊ฒฐ ๊ฐ๋ฅํ๋ค.
2. Different Distances
Wasserstein GAN์ ์๊ณ ๋ฆฌ์ฆ์ ๋ํด ์๊ฐํ๊ธฐ ์ ์, ์ฌ๊ธฐ์ ์ฌ์ฉํ ํ๋ฅ ๊ฑฐ๋ฆฌ ์ฒ๋์ ๋น์์ฑ์ ๋ํด ์ด์ผ๊ธฐ ํ๋ ๋ถ๋ถ์ด๋ค.
4๊ฐ์ง์ distance๋ฅผ ๋น๊ตํ๊ณ , ์ distance๋ฅผ ์ ์ํ๋ค.
[1] ๋ค ๊ฐ์ง ๊ฑฐ๋ฆฌ ์ข ๋ฅ ์ ์
1. Total Variation(TV)

๋ ํ๋ฅ ๋ถํฌ์ ์ธก์ ๊ฐ์ด ๋ฒ์ด์ง ์ ์๋ ๊ฐ์ฅ ํฐ ๊ฐ์ ๋ปํ๋ค. ์ฆ, ์๋ ๊ทธ๋ฆผ์์ ๋นจ๊ฐ์ A์ ์์ญ ์์ ์๋ A๋ค์ ๋์ ํ์์ ๋, Pr$(A)$์ Pg$(A)$์ ๊ฐ์ ์ฐจ ์ค ๊ฐ์ฅ ํฐ ๊ฒ์ ๋ปํ๋ค.

2. Kullback-Leibler(KL) divergence

๋ ๋ชจ๋ธ์ด ์ผ๋ง๋ ๋น์ทํ๊ฒ ์๊ฒผ๋์ง๋ฅผ ์๊ธฐ ์ํ ์ฒ๋,
์ฆ, ์๋ณธ ๋ฐ์ดํฐ๊ฐ ๊ฐ์ง๊ณ ์๋ ์ ๋ณด๋์ ์ ๋ณด์กดํ ์๋ก ์๋ณธ ๋ฐ์ดํฐ์ ๋น์ทํ ๋ชจ๋ธ์ด๋ผ๋ ๊ฒ์ด๋ค.
KL-Divergence๋ ๊ทผ์ฌ์ ๋ฐ์ํ๋ ์ ๋ณด ์์ค๋์ ๊ธฐ๋๊ฐ์ด๋ค. ์ด ๊ฐ์ด ์์ ์๋ก ๋ ๊ฐ๊น๊ฒ ๊ทผ์ฌํ ๊ฒ์ด๋ผ๊ณ ํ ์ ์๋ค.
3. Jensen-Shannon(JS) divergence

KL-Divergence๋ Symmetricํ์ง ์๋ค. ์ด๋ฅผ ๋์นญ์ ์ผ๋ก ๊ฐ๋ํ ๊ฒ์ด Jensen-Shannon Divergence์ด๋ค.
๋ ํ๋ฅ ๋ถํฌ ์ฌ์ด์ distance๋ก์์ ์ญํ ์ ํ ์ ์๊ฒ ๋๋ค.
4. Earth-Mover(EM) distance

์ ์๋ค์ด ์๋ก ์ ์ํ ๊ฒ์ผ๋ก, Pr, Pg์ ๊ฐ๋ฅํ ๋ชจ๋ joint distribution set์ ๋ํด ๊ฑฐ๋ฆฌ์ ๊ธฐ๋๊ฐ์ ํํ๊ฐ์ ์ฐพ๋๋ค.
๋ ํ๋ฅ ๋ถํฌ์ ๊ฒฐํฉํ๋ฅ ๋ถํฌ Π$(Pr, Pg)$์ค์์ d$(X, Y)$ $(x์ y์ ๊ฑฐ๋ฆฌ)$์ ๊ธฐ๋๊ฐ์ ๊ฐ์ฅ ์๊ฒ ์ถ์ ํ ๊ฐ์ด๋ค.
์ฆ, ์๋ ๊ทธ๋ฆผ์์ ํ๋์ ์์ด X์ ๋ถํฌ, ๋นจ๊ฐ์ ์์ด Y์ ๋ถํฌ, ๐๊ฐ ๊ฒฐํฉ ํ๋ฅ ๋ถํฌ๋ฅผ ์๋ฏธํ๋ฉฐ,
์ด๋ก์ ์ ์ ๊ธธ์ด๊ฐ ||x-y||๋ฅผ ์๋ฏธํ๋ค. ์ฆ, ์ด๋ก์ ์ ๊ธธ์ด๋ค์ ๊ธฐ๋๊ฐ์ ๊ฐ์ฅ ์๊ฒ ์ถ์ ํ ๊ฐ์ด๋ค.

[2] EM distance์ ํ๋น์ฑ
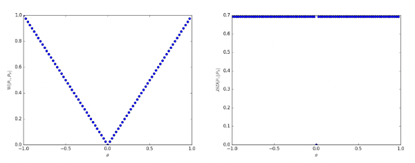
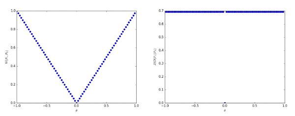
๋ ผ๋ฌธ์์๋ Example 1์ ํตํด EM distance์ ํ๋น์ฑ์ ์ด์ผ๊ธฐํ๊ณ ์๋ค.
์์์ distribution P0์ Pθ๋ฅผ ์ ์ํ๊ณ , ์ด๋ค ๊ฐ์ ํ๋ฅ ๊ฑฐ๋ฆฌ๋ฅผ ๊ตฌํด ๋ณธ ๊ฒฐ๊ณผ์ด๋ค.

EM distance๋ ๋ ๊ฐ์ ๋ฐ์ดํฐ ๋ถํฌ์ ๋ํ ๋ชจ๋ joint distribution์ ๋ํ์ฌ, ํ ๋ฐ์ดํฐ๋ฅผ ๋ค๋ฅธ ๋ฐ์ดํฐ๋ก ์ฎ๊ธฐ๋ ๋ฐ ํ์ํ mass๋ฅผ ๊ตฌํ๋ค. EM distance๋ ์ด๋ฌํ ๊ณํ$(transport plan)$์ ํ์ํ ์ต์$(optimal)$ ๊ฒฝ๋น$(cost)$๊ฐ ๋๋ค.
๋ค๋ฅธ 3๊ฐ์ง์ EM distance์ ์ฐจ์ด๋ฅผ ์์๋ณด๊ธฐ ์ํด, convergence: ์๋ ด์ ์์๋ก ๋ ๋ค.
์ฐ์ uniform distribtuion์ ๊ฐ๋ Z์, ์ด๋ฅผ ํตํด ๊ตฌ์ฑ๋ (P_0) = $(0,Z)$๋ฅผ ํตํด convergence๋ฅผ ํ์ธํด๋ณด์.
EM distance$(๋งจ ์ W)$๋ฅผ ์ ์ธํ ๋ค๋ฅธ ๋ชจ๋ function๋ค์ 0์์ continuousํ์ง ์๋ค. ์ฆ, ์ธํ ๊ฐ์ด 0์ผ๋ก ๊ฐ ๋ diverge: ๋ฐ์ฐํ๊ฒ ๋๋ค. ์ด๋ฅผ ํตํด low dimensional manifold์์ EM distance๋ง์ด gradient descent๋ฅผ ํตํด ํ์ต์ด ๊ฐ๋ฅํ ๊ฒ์ ์ ์ ์๋ค. ๋๋จธ์ง๋ ๋ชจ๋ divergen ํ๊ธฐ ๋๋ฌธ์ ๋ถ๊ฐ๋ฅํ๋ค.

Figure 1์ ์ดํด๋ณด๋ฉด, JS divergence์ ๊ฒฝ์ฐ ๋๋ถ๋ถ์ ์ผ์ด์ค์์ ๊ฐ์ด ๊ฐ์ผ๋ฏ๋ก, ์ ์ ํ gradient ๊ฐ์ ์ป๊ธฐ๊ฐ ์ด๋ ต๋ค. ๋ฐ๋ฉด์, EM distance์ ๊ฒฝ์ฐ ๋๋ถ๋ถ์ ์ผ์ด์ค์์ ์ ์๋ฏธํ gradient ๊ฐ์ ์ป์ ์ ์๊ฒ ๋๋ค.
[3] EM distance๋ฅผ ์ฌ์ฉํ๊ธฐ ์ํ ์ ์ฝ์กฐ๊ฑด
EM distance๋ฅผ loss function์ผ๋ก ์ฌ์ฉํ๊ธฐ ์ํด์๋ ๋ฏธ๋ถ์ด ๊ฐ๋ฅํด์ผ ํ๋ค.

Pr์ ํ์ตํ๊ณ ์ ํ๋ ๋ชฉํ distribution์ด๋ฉฐ, (P_θ)๋ ํ์ต์ํค๊ณ ์๋ ํ์ฌ์ distribution์ผ๋ก ์๊ฐํ ์ ์๋ค.
(z)๋ latent variable์ space์ด๋ฉฐ, ํจ์ (g)๋ latent variable (z)๋ฅผ (x)๋ก mappingํ๋ ํจ์์ด๋ค. ์ด ๋ gθ$(z)$์ distribution์ด Pθ๊ฐ ๋๋ค.
์ด ๋,
1. g๊ฐ θ์ ๋ํด ์ฐ์ํ๋ค๋ฉด, Pr์ Pθ์ EM distance ๋ํ ์ฐ์ํ๋ค.
2. g๊ฐ Lipschitz์กฐ๊ฑด์ ๋ง์กฑํ๋ค๋ฉด, Pr์ Pθ์ EM distance ๋ํ ์ฐ์ํ๋ค.
Lipschitz :
Lipschitz function์ ์ผ๋ง๋ ๋นจ๋ฆฌ ๋ณํํ ์ง๊ฐ ์ ํ๋ ํจ์๋ฅผ ์๋ฏธํ๋ค. $(2์ฐจ์์์ ์ง์ ์ ๊ธฐ์ธ๊ธฐ == ๋ณํ์จ)$
์ฆ, ์ด๋ค ํจ์๊ฐ Lipschitz constant๋ผ๋ ๊ฐ๋ณด๋ค๋ ํญ์ ๋ณํ์จ์ด ์์์ผ ํ๋ค๋ ๋ป.
๋ณํ์จ์ ์ด๋ค ํน์ ๊ฐ๋ณด๋ค ํญ์ ์๊ฒ ํ๋ค๋ ๊ฒ์ ์ ์๋ฏธํ gradient ๊ฐ์ ์ป๊ธฐ ์ํ.. ๊ฒ
WGAN์ ํ๋ จ ๊ณผ์ ์์, K-Lipschitzํ ์ฑ์ง์ ๋ง์กฑ์ํค๊ธฐ ์ํด weight์ clipping ์์ผ์ค๋ค.
3. Wasserstein GAN

์๋ EM ์์์ inf๋ถ๋ถ์ ๊ณ์ฐํ ์ ์๊ธฐ ๋๋ฌธ์ ์์ ์์ผ๋ก ๋ฐ๊พผ๋ค.

ํ๋ผ๋ฏธํฐ ์ถ๊ฐ, (P_0)๋ฅผ Gθ์ ๋ํ ์์ผ๋ก ๋ฐ๊พผ๋ค.

์์ (P_r)์ด ์๋ ํ์ ํ์ต๋ discriminator:์ฌ์ค์ critic ์ด๊ธฐ๋๋ฌธ์, Pr์ ์ญํ ์ ํด์ค๋ค. ๊ทธ๋ฆฌ๊ณ ์์ ๊ฐ์ด gradient update๋ฅผ ํ ๋์๋ θ์ ๋ํด ๋ฏธ๋ถํ๋ฉด ์์ ํญ์ด ์ฌ๋ผ์ง๊ฒ ๋๋ค.

WGAN์ ์ต์ข ์ ์ธ ์๊ณ ๋ฆฌ์ฆ์ด๋ค.
- (critic) ์ ํ์ต
1. (n_critic)๋ฒ ๋งํผ ์งํ
2. Pr๊ณผ p$(z)$ (Pθ์ญํ )๋ฅผ ๋ฏธ๋๋ฐฐ์น๋งํผ ์ํ๋ง
3. critic์ loss function์ ์ด์ฉํ์ฌ parameter w: ํจ์ f๋ฅผ update์ํด
5. RMSProp ์ ์ด๋ค!
6. update ํ clip$(w, -c, c)$๋ผ๋ ๋ถ๋ถ์ด ์๋๋ฐ, Lipschitz์กฐ๊ฑด์ ๋ง์กฑํ๋๋ก parameter w๊ฐ [-c, c]๊ณต๊ฐ์ ์์ชฝ์ ์กด์ฌํ๋๋ก ๊ฐ์ ํ๋ ๊ฒ, ์ด๋ฅผ Weight clipping์ด๋ผ๊ณ ํจ.
clipping์ ์ข์ ๋ฐฉ๋ฒ์ด ์๋๋ผ๊ณ ๋ ผ๋ฌธ์์๋ ์ฃผ์ฅํ๋ค. ์ด๋ WGAN์ ํ๊ณ์ ์ด๋ผ๊ณ ํ ์ ์๋๋ฐ, ์คํ ๊ฒฐ๊ณผ clipping parameter c ๊ฐ ํฌ๋ฉด limit$(c๋ -c)$๊น์ง ๋๋ฌํ๋ ์๊ฐ์ด ์ค๋ ๊ฑธ๋ฆฌ๊ธฐ ๋๋ฌธ์, ํ์ตํ๋ ๋ฐ ์๊ฐ์ด ์ค๋ ๊ฑธ๋ฆฐ๋ค. ๋ฐ๋ฉด c๊ฐ ์์ผ๋ฉด, gradient vanish ๋ฌธ์ ๊ฐ ๋ฐ์ํ์๋ค๊ณ ํ๋ค.
[Discriminator vs Critic]
discriminator์ ๊ฒฝ์ฐ ์ผ๋ฐ์ ์ธ ๋ถ๋ฅ neural net๊ณผ ๊ฐ์ด ์ด๋ฏธ์ง๊ฐ ์ง์ง์ธ์ง, ๊ฐ์ง์ธ์ง sigmoid ํ๋ฅ ๊ฐ์ผ๋ก ํ๋ณํด๋ธ๋ค.
๊ทธ๋ฌ๋ critic์ ๊ฒฝ์ฐ Wasserstein GAN ์ ์์ฒด๋ฅผ ์ฌ์ฉํ๊ธฐ ๋๋ฌธ์, scalar ๊ฐ์ด output์ด๋ค. ์ด๋ ์ด๋ฏธ์ง๊ฐ ์ง์ง์ธ์ง ์๋์ง์ ๋ํ ์ ์๋ฅผ ์๋ฏธํ๋ ๊ฒ์ผ๋ก, sigmoid์ ๋ฌ๋ฆฌ saturation: ํฌํํ์์ด ์๊ณ ์ข์ gradient๋ฅผ ๋ง๋ค์ด ๋ธ๋ค.
๋ฐ๋ผ์ ์ง์ง optimal:์ต์ ์ ์ง์ ๊น์ง ์ฝ๊ฒ ํ์ต์ด ๊ฐ๋ฅํ๊ณ , ์์ ์ธ๊ธํ๋
- discriminator์ generator๊ฐ์ ๊ท ํ ๋ง์ถ๊ธฐ
- mode dropping $(mode collapse)$ ๋ฌธ์
๋๊ฐ์ง๊ฐ ํด๊ฒฐ๋๋ค.
[RMSProp ์ฌ์ฉ ์ด์ ]
์คํ ๊ฒฐ๊ณผ critic์ ํ์ต ํ ๋ Adam๊ณผ ๊ฐ์ mometum ๋ฒ ์ด์ค optimizer๋ฅผ ์ฌ์ฉํ๋ฉด ํ์ต์ด unstable ํ๋ค.
์ด์ ๋ loss๊ฐ์ด ํ๊ณ ์ํ์ด ์ข์ง ์์ ๊ฒฝ์ฐ$(์ผ๋ฐ์ ์ผ๋ก ํ์ต ์ด๋ฐ)$ Adam์ด ๊ฐ๊ณ ์ ํ๋ ๋ฐฉํฅ, ์ฆ ์ด์ ์ ๊ธฐ์ตํ๋ ๋ฐฉํฅ$(Adam step)$๊ณผ gradient์ ๋ฐฉํฅ ๊ฐ์ cosine๊ฐ์ด ์์๊ฐ ๋๋ค๋ ๊ฒ์ด๋ค. ์ผ๋ฐ์ ์ผ๋ก nonstationary ๋ฌธ์ $(๊ทนํ๊ฐ์ด ์กด์ฌํ์ง ์์)$์ ๋ํด์๋ momentum๊ณ์ด๋ณด๋ค RMSProp์ด ์ฑ๋ฅ์ด ๋ ์ข๋ค๊ณ ํ๋ค. $(์ฌ๊ธฐ์ ์ ์ํ ๋ฌธ์ ๋ nonstationary problem)$
4. Empirical Results
์คํ ๊ฒฐ๊ณผ์ ์ฑ๋ฅ์ ๊ดํ ๋ถ๋ถ์ด๋ค.

๋งจ ์์ ๊ทธ๋ํ๋ค์ discriminator๋์ ์ critic์ ์ ์ฉํ ๊ฒ์ด๊ณ ,
์ผ์ชฝ์ generator๋ก Multi Layer Perceptron, ์ค๋ฅธ์ชฝ์ DCGAN์ ์ด์ฉํ ๊ฒฐ๊ณผ์ด๋ค.
sigmoid๋ฅผ ์ฌ์ฉํ์ง ์์ wasserstein๊ฑฐ๋ฆฌ๊ฐ ์ ์ฐจ์ ์ผ๋ก ์ค์ด๋ค๊ณ , sample์ ๊ฒฐ๊ณผ๋ ํจ์ฌ ์ข์์ง ๊ฒ์ ๋ณผ ์ ์๋ค.
์๋ ๊ทธ๋ฆผ์ discriminator์ generator๋ชจ๋ MLP๋ฅผ ์ฌ์ฉํ ๊ฒฐ๊ณผ์ด๋ค. Sample ๊ทธ๋ฆผ์ ๋ฌด์์ธ์ง ์์๋ณด๊ธฐ ์ด๋ ต๊ณ , ๊ฐ sample์ ๋ํด wasserstein distance๋ฅผ ๊ณ์ฐํ์ฌ ๋ณด์์ ๋ ์์๊ฐ์ผ๋ก ๋ณํํ์ง ์๋ ๊ฒ์ ๋ณผ ์ ์๋ค.

์์ ๊ฐ์ ๋ชจ๋ธ ๊ตฌ์กฐ$(critic + MLP, critic + DCGAN, MLP + MLP)$๋ฅผ ์ฌ์ฉํ์์ง๋ง generator iteration๋ง๋ค JS ๊ฑฐ๋ฆฌ๋ฅผ ์ธก์ ํ์ฌ ๊ทธ๋ํ๋ฅผ ์ธก์ ํ ๊ฒฐ๊ณผ๋ฅผ ๋ณด์ฌ์ค๋ค.
sample quality๊ฐ ์ข์์ ธ๋ JS distance๋ ์ฆ๊ฐํ๊ฑฐ๋ ์์ ๊ฐ์ ์ ์งํ๋ ๊ฒ์ ๋ณผ ์ ์๋ค.
EM์ ์ ์ฌ์ฉํ๋ค๋ ๊ฒ์ ๋งํ๋ ๊ฒ์ด๋ค! WGAN์ GAN์ญ์ฌ์ ์ฒ์์ผ๋ก ์๋ ด$(convergence)$ํ ๋ชจ์ต์ ๋ณด์ฌ ์ค ๊ฒฝ์ฐ๋ผ๊ณ ํ๋ค.

figure5๋ ์ผ๋ฐ์ ์ธ GAN๊ณผ WGAN์ผ๋ก ์ด๋ฏธ์ง๋ฅผ ์์ฑํ ๊ฒฐ๊ณผ์ด๋ค.$(DCGAN generator ์ด์ฉ)$ ๋ ๋ค ์ข์ ์ง์ sample์ ์์ฑํ๋ค.
๊ทธ๋ฌ๋ figure6์์๋, batch normalization์ ์์ ๊ณ generator์ DCGAN๋ถ๋ถ์์ filter์๋ฅผ ๊ณ ์ ํจ์ผ๋ก์จ
์ ์ฒด์ ์ผ๋ก parameter์๋ฅผ ์ค์ธ ๊ฒฐ๊ณผ์ด๋ค. WGAN์์๋ ์ฌ์ ํ ์ ์๋ํ์ง๋ง, ์ผ๋ฐ์ ์ธ GAN์ ๊ทธ๋ ์ง ์์ ๊ฒ์ ๋ณผ ์ ์๋ค.
=> ๊ฒฐ๋ก ์ ์ผ๋ก, discriminator์ critic๊ฐ์ balance๋ฅผ ๋ ์ด์ ์ ๊ฒฝ์ฐ์ง ์์๋ ๋๋ฉฐ,
์คํ์์ WGAN์๊ณ ๋ฆฌ์ฆ์ ์ผ์ ๋๋ mode collapseํ์์ด ๋ฐ์ํ์ง ์์๋ค!!!๋ผ๊ณ ํ๋ค.

figure7์, generator๋ฅผ MLP + ReLU๋ก ๋ณํํ์ฌ ์คํํ ๊ฒฐ๊ณผ์ด๋ค. ์ผ์ชฝ์ WGAN, ์ค๋ฅธ์ชฝ์ ์ผ๋ฐ์ ์ธ GAN์ ๊ฒฐ๊ณผ๋ก, DCGAN์ ์ฌ์ฉํ์ ๋ ๋ณด๋ค ํ๋ฆฌํฐ๋ ๋จ์ด์ก์ง๋ง mode collapse ํ์์ ๋ํด์ ๋น๊ตํด ๋ณผ ์ ์๋ค. ์ค๋ฅธ์ชฝ์ ๊ฒฝ์ฐ ๋น์ทํ ๊ทธ๋ฆผ์ด ๋ง๊ณ ํน์ ๊ทธ๋ฆผ์ ๋ํด์๋ ์์ฑํ์ง ๋ชปํ์์ง๋ง, ์ผ์ชฝ์ ๋ค์ํ ๊ทธ๋ฆผ์ ๋น์ทํ๊ฒ ์์ฑํ ๊ฒ์ ๋ณผ ์ ์๋ค!
5. Related Work
* ์๋ต
6. Conclusion
์ฐ๋ฆฌ๋ ์ ํต์ ์ธ GAN training์ ๋์ฒดํ๋ WGAN์ด๋ผ๋ ์๊ณ ๋ฆฌ์ฆ์ ๋์ ํ๋ค.
discriminator์์ EM distance๋ฅผ ์ฌ์ฉํ์ฌ ๋ณํํจ์ผ๋ก์จ, gradient๊ฐ ์ ํ๋ฌ๊ฐ๋๋ก ํ์ฌ GAN์ด ์ค์ optimal ์ง์ ๊น์ง ๋๋ฌํ ์ ์๋๋ก ๋์๋ค.
๊ฒฐ๊ณผ์ ์ผ๋ก GANํ์ต์ ์์ ํ์ํค๊ณ mode collapse ๋ฌธ์ ๊น์ง ํด๊ฒฐํ์๋ค.
์ฐธ์กฐ:
https://www.slideshare.net/ssuser7e10e4/wasserstein-gan-i
[๋ ผ๋ฌธ ์ฝ๊ธฐ] Wasserstein GAN
๋ ผ๋ฌธ ๋งํฌ : https://arxiv.org/pdf/1701.07875.pdf ๋ถ๋ฌ์ค๋ ์ค์ ๋๋ค... ์๋ ๋ธ๋ก๊ทธ๊ฐ ์ ๋ง ์๊ธฐ์ฝ๊ฒ ์ค๋ช ์ด ์ ๋์ด์์ต๋๋ค!! ๋ง์ด ์ฐธ๊ณ ํ์๊ณ ๋ค๋ฅธ ๋ถ๋ค๋ ์ฐธ๊ณ ํ์๋ฉด ์ข์๊ฑฐ ๊ฐ์ต๋๋คใ ใ https://medium
ahjeong.tistory.com
https://seokdonge.tistory.com/29
Wasserstein GAN
https://arxiv.org/pdf/1701.07875.pdf ์ค๋์ vanila GAN์ ๋ฌธ์ ์ ๋ค์ ๊ณ ์น, Wasserstein GAN์ ๋ํด ๋ถ์ํด๋ณผ๊น ํ๋ค. ์ด๋ ค์์ ๋ฐ๋ก ์ ๋ฆฌํ ์ฉ์ด์ ๊ฒฝ์ฐ [A*]๋ก ์ ์ด ๊ฐ์ฅ ์๋์ ์ ๋ฆฌํด ๋์๋ค. Introduction Unsuperv
seokdonge.tistory.com
'AI > ๋ ผ๋ฌธ ๋ฆฌ๋ทฐ Paper Review' ์นดํ ๊ณ ๋ฆฌ์ ๋ค๋ฅธ ๊ธ
| NeRF | ๋ ผ๋ฌธ ๋ฆฌ๋ทฐ (0) | 2024.05.25 |
|---|---|
| DreamBooth: Fine Tuning Text-to-Image Diffusion Models for Subject-Driven Generation (0) | 2024.05.21 |
| Pix2Pix : CVPR 2017 (0) | 2024.02.07 |
| DCGAN : ICLR 2016 (0) | 2024.01.28 |
| Generative Adversarial Nets : arXive 2014 (0) | 2024.01.15 |
- Total
- Today
- Yesterday
- ์ฝํ ์ค๋น
- ๋๋ฆผ๋ถ์ค
- SKTECHSUMMIT
- ์ฝ๋ฉ๊ณต๋ถ
- CLOVAX
- SQL
- gs๋ ผ๋ฌธ
- AI์ปจํผ๋ฐ์ค
- ์คํ ์ด๋ธ๋ํจ์
- 2d-gs
- lgaimers
- 3d-gs
- dreambooth
- ๋ ผ๋ฌธ
- ์ปดํจํฐ๋น์
- ๋ ผ๋ฌธ๋ฆฌ๋ทฐ
- Paper review
- gan
- ์ฝ๋ฉ์๋ฌ
- Aimers
- AIRUSH2023
- ํ ํฌ์๋ฐ
- Gaussian Splatting
- MYSQL
- ๋ ผ๋ฌธ์ฝ๊ธฐ
- ํ๋ก๊ทธ๋๋จธ์ค
- ํ์ด์ฌ์ฝํ
- ํ์ด์ฌ
- AIRUSH
- C์ธ์ด
| ์ผ | ์ | ํ | ์ | ๋ชฉ | ๊ธ | ํ |
|---|---|---|---|---|---|---|
| 1 | ||||||
| 2 | 3 | 4 | 5 | 6 | 7 | 8 |
| 9 | 10 | 11 | 12 | 13 | 14 | 15 |
| 16 | 17 | 18 | 19 | 20 | 21 | 22 |
| 23 | 24 | 25 | 26 | 27 | 28 | 29 |
| 30 |